



引言
随着我国老龄化进程加速,家庭结构正经历深刻变革。第七次全国人口普查数据显示,我国60岁及以上人口已达2.6亿,较第六次普查上升5.44个百分点,其中空巢、独居老人比例持续攀升。在物质赡养仍居主流的当下,赡养纠纷呈现从单一经济诉求向"情感+物质"复合型需求转变的趋势——"常回家看看"的诉求背后,折射出亲情纽带断裂与老年人精神需求落空的深层社会困境。本文拟从赡养基本概念辨析、常见纠纷类型梳理、精神赡养执行困境及优化建议、婚恋家庭矛盾纠纷多元化解机制构建四个维度展开系统研究。
一、赡养的相关概述
上海市静安区法院发布的《2016-2022年赡养纠纷涉老案件审判白皮书》①显示,赡养纠纷案件呈现出被赡养人名义上起诉索要赡养费用、但实为要求精神赡养的新特点。超过两成的赡养案件中,父母明确提出了要求子女探望、照料等精神赡养诉求,有些老人甚至仅主张“定期探望”这一项权利。同时赡养纠纷实质化解存在精神赡养义务执行难的实操困境。
1.什么是赡养?
上海一中院观点认为,赡养是指成年子女对父母在经济上供养、生活上照料、精神上慰藉。根据《民法典》第1067条、《老年人权益保障法》第18条内容,赡养方式包括物质赡养和精神赡养。其中物质赡养表现为对于缺乏劳动能力或者生活困难的父母,子女应支付赡养费。比如支付父母医疗费、为父母提供居住等衣食住行方面的保障。精神赡养则包括子女应关心老年人的精神需求,不得忽视、冷落老年人。与老年人分开居住的家庭成员,应当经常看望或者问候老年人。
2.赡养义务主体有哪些?
根据《民法典》第26条、第1072条、第1074条、第1111条等规定,赡养义务主体分为两大类:一是核心义务主体是子女,即婚生子女、非婚生子女、形成抚养关系的继子女、养子女均具有法定赡养义务。二是有负担能力的孙子女、外孙子女,对于子女已经死亡或者子女无力赡养的祖父母、外祖父母,有赡养的义务。另,儿媳与女婿并非法定赡养义务人,其责任在于“协助”配偶履行赡养义务。若丧偶后儿媳和女婿仍尽主要赡养义务,可在继承时作为第一顺序继承人,此举是为了弘扬爱老敬老的家风。
需说明,继父母对继子女主张赡养义务的前提是,继父母对继子女存在抚养教育关系。而收养关系一旦合法解除,法定赡养义务便告终止。
3.影响赡养义务履行的因素有哪些?
结合实务情况,对于赡养义务的履行,需综合考量多个因素。比如被赡养人的实际需求、赡养人的经济能力、当地生活水平、赡养人数、赡养人的身体状况、赡养人的过往履行赡养义务情况。其中,对于赡养费主张,如有多个子女的,也并非在多个赡养人中平均分配。如果涉及精神赡养,还需考量赡养人与被赡养人的居住距离、赡养人的工作情况、抚养子女情况等。
二、赡养的常见问题
本文总结四个实务中高频的赡养问题如下。
1.能否以父母未尽抚养义务为由,不履行赡养义务?
(1)可免除赡养义务的四种情形
在部分案件中,法院认为这四种情况可免除赡养义务。一是未婚或离异的成年子女无经济收入、丧失劳动能力或不能独立生活的;二是已婚的成年子女本身无经济收入,其家庭的收入不足以维持当地基本生活水平的;三是父母对子女有杀害、虐待、遗弃等严重犯罪行为的;四是父母具有抚养能力而拒不履行抚养义务。②比如(2021)渝0102民初6135号案、(2021)川1028民初1287号案就持前述部分观点。
(2)不可免除赡养义务的观点
根据《中华人民共和国民法典婚姻家庭编继承编理解与适用》的观点,如果父母确因经济能力或者其他客观原因(比如因犯罪被监禁)未能履行抚养义务,子女成年后主张免除赡养义务的,法院不予支持,子女不能将父母是否尽了抚养教育的义务作为自己履行赡养义务的基础和前提。如黄大爷诉黄小明赡养纠纷案③中,黄小明主张黄大爷在自己成长过程中并没有尽到合格的抚养义务,且在其成年后的学习、就业和婚姻等人生大事上均未给予直接经济帮助,父子早已“断联”多年,感情淡漠为由拒绝赡养,未获法院支持。
2.父母能否与子女签订赡养义务协议?
(1)可以签署,但父母可以反悔
笔者认为可以签署但父母可以反悔。可以签署的法律依据是《老年人权益保障法》第20条,即经老年人同意,赡养人之间可以就履行赡养义务签订协议。可以反悔的法理依据是《中华人民共和国民法典婚姻家庭编继承编理解与适用》的观点,即成年子女对父母有赡养扶助的义务,父母与子女约定免除赡养义务的,无论出于何种理由,如果事后父母缺乏劳动能力或者生活困难需要赡养时,子女应当不折不扣地履行法定赡养义务。
(2)实务中免除赡养义务的协议会被认定无效
实践中,部分《赡养协议》(如约定儿子赡养父亲、女儿赡养母亲)或明确写明“某某子女不承担任何赡养义务”的条款,其完全、永久地免除某一子女对父母一方或双方的法定赡养责任,该部分约定会因直接违反法律的强制性规定而归于无效。如(2019)沪02民终9432号案件中,几名子女曾签订《家庭意见》,约定由部分子女承担赡养义务,免除其他子女的责任。但在支付父母的患病支出时法院认定免除赡养义务的约定无效,法院最终判决所有子女共同承担赡养费用。
(3)合法有效的赡养协议有哪些内容?
合法有效的赡养协议其功能在于明确和细化法定赡养义务的具体履行方式,故赡养协议应聚焦的内容一般是各赡养人之间经济供养的分担比例、生活照料的具体安排、精神慰藉的频率与形式等。
3.孙辈承担双重赡养义务的情形?
根据《民法典》第1074条第2款,孙辈赡养祖辈的前提条件是子女已经死亡或者子女无力赡养。如果是父辈无力赡养的情形下,则孙辈对父辈和祖辈均具有赡养法定义务。对父辈的赡养义务并未因履行了祖辈的法定赡养义务免除。
4.老年人能否单独主张精神赡养义务?
老年人可以单独主张精神赡养。《老年人权益保障法》第14条、第18条已将“常回家看看”从道德倡议明确为法律义务。例如2025年12月3日北京市丰台区人民法院发布的一起涉老年人养老权益保障案件中④,支持患病父亲要求儿子支付赡养费同时,也判决儿子应“每周探望一次”父亲。
三、精神赡养的执行困境与应对建议
1.精神赡养的执行困境
精神赡养的执行,笔者认为执行标的存在非物质性、人身依附性、非标准性三大特征。以父母未尽到抚养义务而子女被判承担赡养义务的场景为例,在双方心结未打开的情况下,想要实现精神赡养几乎不可能,同时,笔者总结了精神赡养的三大执行困境。
(1)履行内容存在模糊性和表演化风险
比如不少判决书只判决探望次数,但每次时长多少并未明确。即便判决细化为“每月4次,每次两小时”,但探望时双方交谈的语调、眼神的温度等无法量化,这极易导致履行义务流于形式,出现“到点打卡、坐满走人”的“表演式探望”,不仅无法实现精神慰藉的本意,反而可能因这种冷漠的例行公事进一步伤害老人情感。
(2)履行内容是否完结难以标准化
精神赡养的核心是情感互动,这高度依赖于履行方的内在意愿和自发情感。当探望成为一项被强制执行的、令人反感的“苦役”时,其过程本身就可能充满抵触和负面情绪。
(3)强制执行措施难以执行
比如探望的执行,如果子女坚决不履行,法官很难强行将子女押送至父母家中,更不能在一旁监督其是否进行了“真情交流”。更棘手的是,过于强硬的执行手段可能彻底激化家庭矛盾,让本已脆弱的情感纽带彻底断裂,与修复亲情关系的初衷背道而驰。
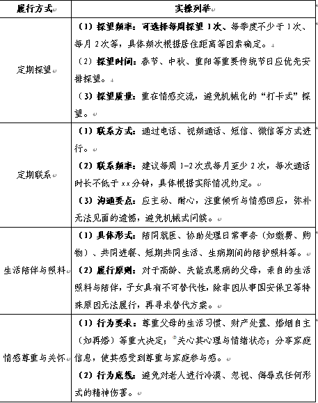
2.对精神赡养执行困境的建议之细化精神赡养的履行方式
笔者根据司法实践及案例总结如下常见履行方式,对精神赡养的履行方式进行细化,以便在赡养协议、赡养判决书、赡养调解书中,作为参考方案 :

通过细化履行方式,明确部分标准,可以更好评估是否尽到精神赡养义务。例如,在判令“每月探望一次”的基础上,可引导双方协商确定相对固定的探望日期;对于异地子女,可明确“每周进行一次不少于15分钟的视频通话”。
四、由赡养纠纷延伸的婚恋家庭矛盾纠纷
化解渠道思考
当前,婚恋家庭矛盾纠纷仍是“民转刑、刑转命”案件的主要诱因,妥善化解此类纠纷不仅关乎个体与家庭安宁,更牵涉社会长治久安。除诉讼途径外,探索多元化解渠道至关重要。笔者结合实践,提出以下两类矛盾化解机制:
1.用好“法院+妇联”总对总诉调对接机制,发挥婚调作用
近日,最高人民法院与全国妇联联合印发《关于建立婚姻家庭纠纷“总对总”在线诉调对接机制的通知》,为纠纷化解提供了制度支撑。地方层面可依托该机制,推动婚姻家庭纠纷人民调解委员会入驻人民法院调解平台,通过线上、线下或融合模式开展调解,并支持在线司法确认与调解书制作。此举旨在提升调解效率,实现“一站式”纠纷解决,让家庭矛盾在诉前得到柔性化解。
2.构建政府主导的部门协同机制,筑牢基层防线
由政府牵头,整合公安、检察院、法院、司法、民政、妇联等部门资源,依托综治中心搭建婚恋家庭纠纷化解平台。具体实施列举如下:
(1)强化宣传引导:通过社区、网格等渠道普及多元调解机制,鼓励当事人优先选择非诉方式解决赡养纠纷。
(2)组建专业团队:针对个案需求,引入心理咨询师、家事调解员、律师、网格员及公检法妇联人员,形成“一纠纷一团队”的精准调解模式。
(3)完善回访机制:由社区或综治中心定期跟进纠纷化解后续情况,确保矛盾不反弹,实现“案结事了人和”。
结语
处理赡养纠纷的终极目标,非胜负之分,而在于修复家庭纽带、重建情感平衡。法律虽可裁定“常回家看看”,但唯有发自内心地关怀,方能温暖父母晚年。同时,也呼吁相关部门重视婚恋家庭矛盾纠纷的预防化解,不断优化并践行当前机制,共同书写家庭和睦与社会稳定的新篇章。
①上海市静安区人民法院,《2016-2022年赡养纠纷涉老案件审判白皮书》
https://mp.weixin.qq.com/s/1VrT9T0ggQAaYmznbEfRYg
②最高人民法院民法典贯彻实施工作领导小组编著,《中华人民共和国民法典婚姻家庭编继承编理解与适用》,人民法院出版社2020年版,第23页
③山东高法,《父亲未尽抚养义务,儿子能否拒绝赡养?》
https://mp.weixin.qq.com/s/mEizctdIAH1jjiMP9FIgkw
④中国老年杂志社,《精神赡养入法,法院:支持老人索要赡养费同时要求子女定期探望》https://mp.weixin.qq.com/s/hLZ8qz6F0rywjt_ocQujNw
⑤张佳蕙,《中华优秀传统孝文化视域下老年人精神赡养权益的司法保障研究——以105份精神赡养纠纷判决书为分析样本》:“履行精神赡养义务的形式很多,并不仅限于上文所列举的四类,既包括以积极作为的形式履行的,例如,日常探望、陪同过节、陪老人聊天、洗衣等;也包括以不作为的方式履行的,例如不干涉老人的选择,不侮辱老人等。”
审核/ 陈春艳

